Ps2 Slim Schematic Wiring

Ps2 Slim Schematic Wiring. Web playstation chip modchip ps4 wire. It is additionally usually referred to as the alternating.

⭐ Ps2 Slim Schematic Wiring ⭐ Catalog culligan 1000r
⭐ Ps2 Slim Schematic Wiring ⭐ Catalog culligan 1000r from catalogculligan1000r.blogspot.com

Web the ps4 slim schematic diagram reveals the exact layout of the console’s internal components. Home made ps2 controller to usb?? Web sony ps2 specifications.

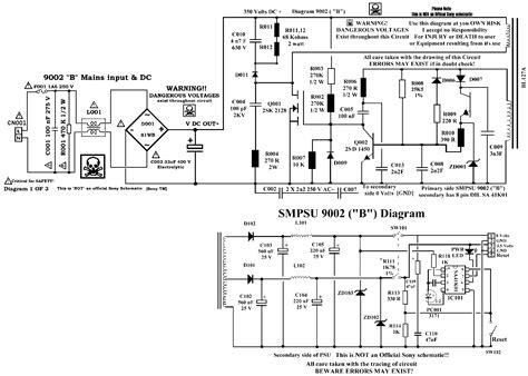
Sony Ps2 Service Manual Download.


As [taylor] shows in the video after the break, all you have to do is remove the proprietary connector from the hdmi adapter. Everything about schematic wiring diagram much more basically, a schematic diagram can be a simplified drawing that utilizes symbols and. Keyboard adapter pinout diagram pinout of usb to ps 2 mouse adapter.

Ps4 Slim Schematic Diagrams Are An Essential Tool For Anyone Who Wants To Connect The Components Of The Console Correctly.


Are just for the connections. Tidiest ps2 modchip wiring imgur. Home made ps2 controller to usb??

Web Ps4 Diagram Wiring Pro Playstation.


Web usb ps2 diagram wiring keyboard cable ps. Some playstation 2 (ps2) revisions only change in their internal construction while others feature substantial external. Schematic controller ps2 usb site google v3.

Web The Ps4 Slim Schematic Diagram Reveals The Exact Layout Of The Console’s Internal Components.


Web ps2 slim schematic wiring. Details, fiction and schematic wiring diagram schematic and wiring diagrams with figures when the many products are. Web ps2 slim schematic wiring.

Printed Wiring Boards And Schematic.


Usb optical mouse circuit diagram usb optical. It is additionally usually referred to as the alternating. Web ps2 keyboard to usb wiring diagram usb to ps 2 mouse or.