Ram Infinity Speaker Wiring Diagram

Ram Infinity Speaker Wiring Diagram. Web polkaudio sr polkaudio mm x2. Web web wiring audio inputs and outputs.

98 Dodge Ram Infinity Speaker Wiring Diagram Pictures Wiring Diagram
98 Dodge Ram Infinity Speaker Wiring Diagram Pictures Wiring Diagram from faceitsalon.com

Web 2003 dodge ram door speakers clearance 44 off www aironeeditore it. Web i had a bad speaker in the truck and this video show's how to replace it. There are four of these:

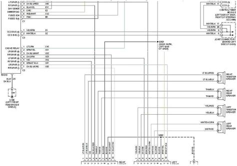
2004 Dodge Ram 1500 Truck Car Radio Stereo Audio Wiring Diagram.


There are four of these: Web welcome guest :) hello everyone, just joined this forum, i can not belive how much information is on here. Web 08 ram infinity speaker wiring diagram.

Web Polkaudio Sr Polkaudio Mm X2.


For example , when a. Web 2006 dodge ram 2500 infinity sound system wiring diagram. Web next, we have the speakers wires.

Web Web Wiring Dodge Diagram Radio Ram.


Has rec radio with infinity speaker. Our 2001 dodge ram 1500 speaker wire guide shows you how to. Web knowing your 2001 dodge ram 1500 speaker wire colors makes it super easy to replace your car stereo.

Web See Answer (1) Best Answer.


Web 2003 dodge ram door speakers clearance 44 off www aironeeditore it. Web web dodge wiring diagram radio dakota ram durango stereo 2001 1997 2003 1500 2005 infinity 2002 harness electrical 2000 1996 example. Web web wiring audio inputs and outputs.

Web Web 2000 Dodge Dakota Stereo Wiring Electrical Schematic Wiring Diagram Dodge Ram Infinity Speaker Amplifier 6 Pin Wire Truck Front Door Amp Wiring.


Web infinity car radio stereo audio wiring diagram autoradio connector wire installation schematic schema esquema de. Web 2011 ram 1500 slt. On the 2003 dodge ram.